|
|
|
|
|
8月29日,国家能源局综合司 国家发展改革委员会办公厅 国家市场监督管理总局办公厅发布关于进一步提升煤电能效和灵活性标准的通知,详情如下:
国家能源局综合司 国家发展改革委员会办公厅 国家市场监督管理总局办公厅关于进一步提升煤电能效和灵活性标准的通知
国能综通科技 〔2022 〕81号
为深入贯彻落实《中共中央 国务院关于完整准确全面贯彻新发展理念做好碳达峰碳中和工作的意见》等文件精神,在现有基础上进一步提升煤电能效和灵活性标准,以标准支撑和规范煤电机组清洁高效灵活性水平提升,现就有关工作通知如下。
一、推动“三个一批”标准制修订
(一)组织制修订发布一批考核约束性标准
有关标准化技术委员会抓紧整合修订《常规燃煤发电机组单位产品能源消耗限额》(GB 21258-2017)、《热电联产单位产品能源消耗限额》(GB 35574-2017)等煤电能效和灵活性相关考核约束性标准,将循环流化床燃煤发电机组相关内容纳入强制性国家标准中。
重点修订新建机组的设计供电煤耗门槛要求、对应的负荷率基准,以及现役机组的运行供电煤耗要求、对应的修正方式(尤其50%以下负荷率的修正系数)等。有关标准制修订工作原则上在2023年底前完成。
(二)组织制修订发布一批关键配套标准
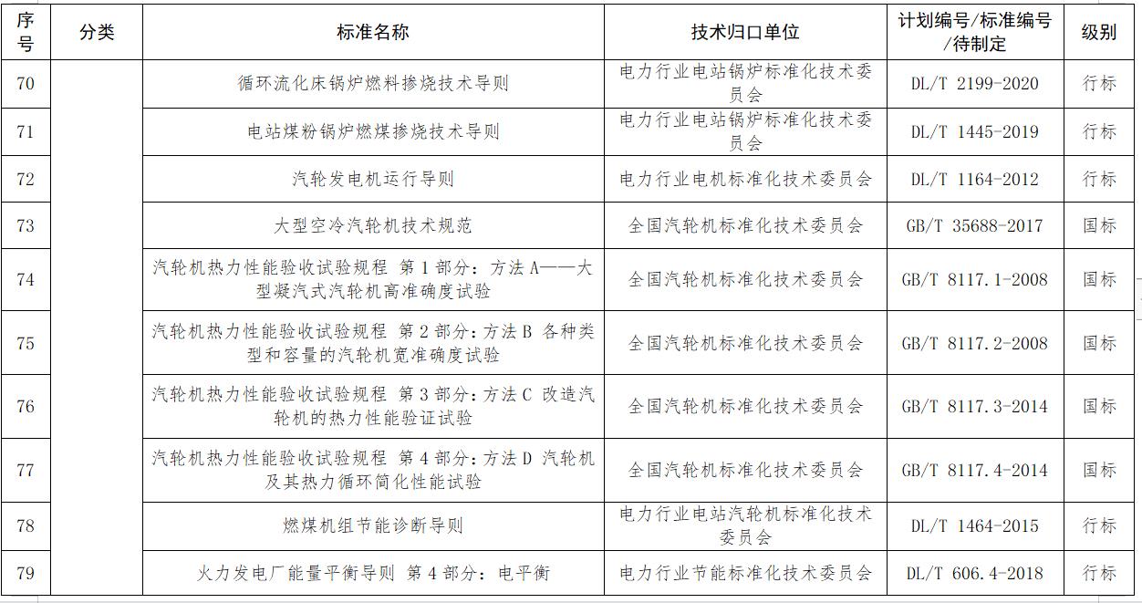
各有关标准化技术委员会加快推动制修订一批考核约束性标准的关键配套标准,主要包括明确机炉耦合机组的能效指标计算边界及计算方法,灵活性调节下机组能源消耗量或节约量、经济性指标计算(或计量)方法等14项指标计算、能效评价、经济性评价标准(具体见附表)。有关标准制修订工作原则上在2023年底前完成。
(三)持续推动其他配套标准制修订
根据第一、二批标准及项目的实施经验,持续组织推进设计改造、电厂运行、设备与试验、监督环保等其他配套标准制修订(具体见附表)。重点推动《燃煤发电机组供热改造技术条件》《火电机组低压缸零出力系统改造和运行规范》等20项在编标准加快制定;组织《燃煤火电机组汽轮机及其辅助设备节能改造技术导则》《燃煤机组中调门参调供汽适配性改造及运行优化导则》等3项标准计划开展立项和制修订;根据产业发展和技术创新需求持续完善燃煤发电机组节能改造、灵活性改造、燃煤掺烧优化、改造延寿后评价等24项配套标准;持续关注当前无需修订、继续有效的24项标准,及时开展制修订工作。
二、依托“三改联动”组织开展先进适用标准示范
依托“三改联动”有关工程项目,项目业主单位、装备制造企业、技术研发单位和标准化管理机构可联合申报并开展先进适用标准试点示范。在工程策划、设计、建设、验收、运行全阶段与相关标准制修订紧密协同,实现技术研发、项目建设和标准化联动发展,切实发挥标准在煤电“三改联动”过程中的引领、支撑和规范作用。
我们将采用“揭榜挂帅”等方式,择优遴选并严格控制示范项目数量,重点开展考核约束性标准和关键配套标准打包示范,并于项目投运1年后组织验收。符合条件的示范项目可享有《国家发展改革委 国家能源局关于开展全国煤电机组改造升级的通知》(发改运行〔2021〕1519号)、《国家能源局关于促进能源领域首台(套)重大技术装备示范应用的通知》(国能发科技〔2018〕49号)相关支持政策。
三、工作要求
(一)各有关标准化管理机构和标准化技术委员会要按照职责分工抓紧按程序组织推进相关标准的制修订。要联合项目业主、设备制造企业和有关研发机构积极开展技术交流和标准示范,切实以标准化工作有力支撑煤电机组改造升级。我们将加强督促协调,加快标准立项审批,确保有关工作按期推进。
(二)各省级能源主管部门、有关中央企业负责组织地方和本企业示范项目申报。示范项目须由项目业主单位与标准化管理机构及其他单位联合申报,申报材料需包括依托项目可研报告、标准化示范任务等内容,有关材料于2022年9月30日前报送至国家能源局(科技司)。我们将按照规定委托第三方机构组织专家对申报项目进行评审,择优遴选示范项目。
附件:“三个一批”煤电能效和灵活性相关标准
国家能源局综合司 国家发展和改革委员会办公厅
国家市场监督管理总局办公厅
2022年8月3日








- 西安热工研究院有限公司
- 中国电机工程学会
- 国家核电技术公司
- 中国电力科学研究院
- 火力发电分会(电机工程学会)
- 火力发电分会(中电联)
- 中国电力规划设计协会
- 中国电力建设企业协会
- 华润电力控股有限公司
- 国电电力发展股份有限公司
- 华能国际电力股份有限公司
- 大唐国际发电股份有限公司
- 中国华电工程(集团)有限公司
- 山东黄台火力发电厂
- 中国华电集团发电运营有限公司
- 内蒙古蒙电华能热电股份有限公司
- 园通火力发电有限公司
- 广西柳州发电有限责任公司
- 株洲华银火力发电有限公司
- 内蒙古岱海发电有限责任公司
- 山西漳山发电有限责任公司
- 湖北华电黄石发电股份有限公司
- 黑龙江华电佳木斯发电有限公司
- 陕西蒲城发电有限责任公司
- 福建华电永安发电有限公司
- 开封火力发电厂
- 华电国际邹县火力发电厂
- 中山火力发电有限公司
- 山西阳光发电有限责任公司
- 国电长源电力股份有限公司
- 山东新能泰山发电股份有限公司
- 宜昌东阳光火力发电有限公司
- 扬州火力发电有限公司
- 太仓港协鑫发电有限公司
- 甘肃电投张掖发电有限责任公司
- 陕西渭河发电有限公司
- 国投钦州发电有限公司
- 大唐淮南洛河发电厂
- 国电丰城发电有限公司
- 靖远第二发电有限公司
- 国华绥中发电有限公司
- 元宝山发电有限责任公司
- 开封火力发电厂
- 云南华电巡检司发电有限公司
- 云南华电昆明发电有限公司
- 国投宣城发电有限责任公司
- 山东黄岛发电厂
- 国投北部湾发电有限公司
- 西北发电集团
版权所有©火力发电网 运营:北京大成风华信息咨询有限公司 京ICP备13033476号-1 京公网安备 110105012478 本网站未经授权禁止复制转载使用












