|
|
|
|
|
山东省能源局公开发布2021年全省电力需求响应工作方案,其中提到,参与主体为电力用户、负荷聚合商、虚拟电厂运营商、新能源发电企业。
现阶段参与需求响应的负荷聚合商为具有山东省内电力市场化交易资格的售电公司,适时进一步放开更多市场主体参与电力需求响应。
现阶段参与需求响应的虚拟电厂运营商为具有山东省内电力市场化交易资格的售电公司,适时进一步放开更多市场主体参与电力需求响应。虚拟电厂须建有自有控制平台并接入国网山东省级智慧能源服务平台,响应能力须通过测试。
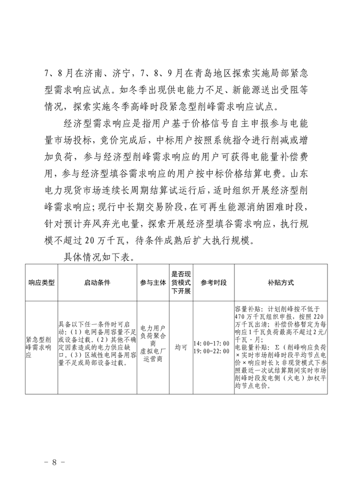
需求响应类型可分为紧急型削峰需求响应、紧急型填谷需求响应、经济型削峰需求响应、经济型填谷需求响应四类。
紧急型削峰需求响应暂按不低于 470 万千瓦响应量组织申报,紧急型填谷需求响应暂按不低于 200 万千瓦响应量组织申报,其中紧急型削峰需求响应按 220 万千瓦出清,填谷响应按 100 万千瓦出清。申报但未出清或未参与竞价的紧急型用户(负荷聚合商、虚拟电厂运营商)均纳入需求响应资源储备库,若在备用时间内被调用可获取同样容量和电能量补偿费用。容量补偿价格暂定为每响应 1千瓦负荷最高不超过 2元/千瓦·月。
紧急型填谷需求响应电能量补偿费用结算,由实际有效响应电量按照固定价格结算(参考火电机组深度调峰价格,需求响应第一档用户的补偿单价定为 0.4 元/千瓦时,第二档用户补偿单价为 0.6 元/千瓦时,第三档用户补偿单价为0.8元/千瓦时)。
详情如下:
关于印发2021年全省电力需求响应工作方案的通知
各市发展改革委(能源局),国网山东省电力公司,山东电力交易中心,各售电公司,有关企业:
为深入贯彻“双碳”远景战略目标,着力构建以新能源为主体的新型电力系统,探索建立适应中长期和现货市场模式的电力需求响应工作机制,推动源网荷储一体化发展,提升可再生能源消纳水平和电力系统平衡能力,现将《2021年全省电力需求响应工作方案》印发给你们,请结合实际,严格执行落实。
山东省发展和改革委员会
山东省能源局
国家能源局山东监管办公室
2021年6月4日
































- 西安热工研究院有限公司
- 中国电机工程学会
- 国家核电技术公司
- 中国电力科学研究院
- 火力发电分会(电机工程学会)
- 火力发电分会(中电联)
- 中国电力规划设计协会
- 中国电力建设企业协会
- 华润电力控股有限公司
- 国电电力发展股份有限公司
- 华能国际电力股份有限公司
- 大唐国际发电股份有限公司
- 中国华电工程(集团)有限公司
- 山东黄台火力发电厂
- 中国华电集团发电运营有限公司
- 内蒙古蒙电华能热电股份有限公司
- 园通火力发电有限公司
- 广西柳州发电有限责任公司
- 株洲华银火力发电有限公司
- 内蒙古岱海发电有限责任公司
- 山西漳山发电有限责任公司
- 湖北华电黄石发电股份有限公司
- 黑龙江华电佳木斯发电有限公司
- 陕西蒲城发电有限责任公司
- 福建华电永安发电有限公司
- 开封火力发电厂
- 华电国际邹县火力发电厂
- 中山火力发电有限公司
- 山西阳光发电有限责任公司
- 国电长源电力股份有限公司
- 山东新能泰山发电股份有限公司
- 宜昌东阳光火力发电有限公司
- 扬州火力发电有限公司
- 太仓港协鑫发电有限公司
- 甘肃电投张掖发电有限责任公司
- 陕西渭河发电有限公司
- 国投钦州发电有限公司
- 大唐淮南洛河发电厂
- 国电丰城发电有限公司
- 靖远第二发电有限公司
- 国华绥中发电有限公司
- 元宝山发电有限责任公司
- 开封火力发电厂
- 云南华电巡检司发电有限公司
- 云南华电昆明发电有限公司
- 国投宣城发电有限责任公司
- 山东黄岛发电厂
- 国投北部湾发电有限公司
- 西北发电集团
版权所有©火力发电网 运营:北京大成风华信息咨询有限公司 京ICP备13033476号-1 京公网安备 110105012478 本网站未经授权禁止复制转载使用












