|
|
|
|
|
贵州省生态环境厅受理一2×660MW超超临界循环流化床锅炉燃煤发电示范项目
时间:2019-12-12 08:08:47
贵州省生态环境厅近日受理了贵阳能源集团威2×660MW超超临界循环流化床锅炉燃煤发电示范项目环境影响报告书。
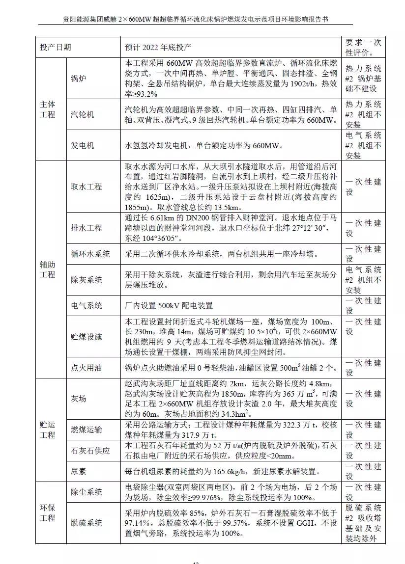
贵阳能源集团威赫2×660MW超超临界循环流化床锅炉燃煤发电示范项目,建设地点为赫章县东邻毕节、纳雍,西连威宁,南接六盘水,北靠云南省镇雄、彝良。工程总投资565514万元。
工程采用660MW高效超超临界参数直流炉、循环流化床燃烧方式,一次中间再热、单炉膛、平衡通风、固态排渣、全钢构架、全悬吊结构锅炉,单台最大连续蒸发量为1902t/h,热效率≥93.2%。
汽轮机为高效超超临界参数、中间一次再热、四缸四排汽、单轴、双背压、凝汽式、9级回热汽轮机。单台额定功率为660MW。
2019年1月31日,国家能源局以国能函电力[2019]22号文,正式批准将本项目列为国家电力示范项目。
贵州省发改委以黔发改能源[2019]715号对本项目进行了核准批复。
项目概况:




主机参数:


结论与建议:


- 西安热工研究院有限公司
- 中国电机工程学会
- 国家核电技术公司
- 中国电力科学研究院
- 火力发电分会(电机工程学会)
- 火力发电分会(中电联)
- 中国电力规划设计协会
- 中国电力建设企业协会
- 华润电力控股有限公司
- 国电电力发展股份有限公司
- 华能国际电力股份有限公司
- 大唐国际发电股份有限公司
- 中国华电工程(集团)有限公司
- 山东黄台火力发电厂
- 中国华电集团发电运营有限公司
- 内蒙古蒙电华能热电股份有限公司
- 园通火力发电有限公司
- 广西柳州发电有限责任公司
- 株洲华银火力发电有限公司
- 内蒙古岱海发电有限责任公司
- 山西漳山发电有限责任公司
- 湖北华电黄石发电股份有限公司
- 黑龙江华电佳木斯发电有限公司
- 陕西蒲城发电有限责任公司
- 福建华电永安发电有限公司
- 开封火力发电厂
- 华电国际邹县火力发电厂
- 中山火力发电有限公司
- 山西阳光发电有限责任公司
- 国电长源电力股份有限公司
- 山东新能泰山发电股份有限公司
- 宜昌东阳光火力发电有限公司
- 扬州火力发电有限公司
- 太仓港协鑫发电有限公司
- 甘肃电投张掖发电有限责任公司
- 陕西渭河发电有限公司
- 国投钦州发电有限公司
- 大唐淮南洛河发电厂
- 国电丰城发电有限公司
- 靖远第二发电有限公司
- 国华绥中发电有限公司
- 元宝山发电有限责任公司
- 开封火力发电厂
- 云南华电巡检司发电有限公司
- 云南华电昆明发电有限公司
- 国投宣城发电有限责任公司
- 山东黄岛发电厂
- 国投北部湾发电有限公司
- 西北发电集团
本站介绍 |
帮助中心 |
服务条款 |
联系我们
版权所有©火力发电网 运营:北京大成风华信息咨询有限公司 京ICP备13033476号-1 京公网安备 110105012478 本网站未经授权禁止复制转载使用
版权所有©火力发电网 运营:北京大成风华信息咨询有限公司 京ICP备13033476号-1 京公网安备 110105012478 本网站未经授权禁止复制转载使用












