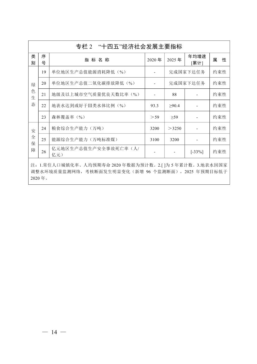
|
|
|
|
|
《湖南省国民经济和社会发展第十四个五年规划和二〇三五年远景目标纲要》近日发布,其中指出:
切实加大能源供应能力。坚持省外优质引入和省内加快建设相结合,多渠道全面提升能源供应能力,构建保障有力、清洁低碳、适度超前的能源供应体系。大力引入区外优质能源,提升祁韶直流、雅江直流利用率,加快“宁电入湘”特高压直流工程前期工作,实现鲤鱼江电厂送电湖南;加大天然气、煤炭引入力度。充分发挥煤电兜底作用,实现永州、平江、华容和怀化石煤等4个电厂建成投产;鼓励煤电机组延寿改造和煤电联营,加快推进株洲电厂退城进郊、益阳电厂三期、石门电厂三期等项目前期工作,争取湘南地区新建一个煤电项目。加强煤炭产运需协调衔接,推进与陕西、山西、内蒙古等重点产煤地区合作,多渠道保障煤炭供应。淘汰煤矿落后产能,优化煤炭生产结构,推进煤炭绿色发展。深度挖潜水电,建成五强溪电站扩机工程;重点依托一体化基地规模化布局风电,坚持集中式和分布式并重发展光伏发电,因地制宜发展生物质发电和地热能,稳步推进氢能等发展。加强应急储备调峰设施建设。增强电力系统调节能力,大力推进煤电灵活性改造,建成平江抽水蓄能电站,开工建设安化抽水蓄能电站,争取安化二期、东江、汨罗、攸县和湘南地区等抽水蓄能电站纳入选址规划,鼓励风电、光伏发电与储能融合发展;加快煤炭储备体系建设,依托浩吉铁路运力和临港码头建设岳阳、华容煤炭铁水联运储备基地,在湘北、长株潭、湘中、湘南等地区布局区域性煤炭储备基地,鼓励多式联运型和干支衔接型煤炭应急储备项目建设;推进长沙、常德、衡阳等地应急储气调峰设施建设,新建长沙等一批天然气调峰电厂;加快岳阳国家原油商业储备基地、黄花机场航煤油库等建设。
着力构建坚强能源网络。优化布局能源输配通道,构建“十纵八横六通道”的综合能源大受端。建成荆门-长沙-南昌交流和祁韶、雅江直流相结合的强交强直特高压网;优化完善电网主网架,基本建成湘东“立体双环”网、湘南“日”字型环网、湘西北和湘北环网,实现500千伏电网市州全覆盖和220千伏电网县级全覆盖;加强配电网升级改造,全面提高城网可靠性和智能化水平,将长沙打造为一流城市配电网,实施农村电网巩固提升工程,着力加强县城电网建设,全面提升农村供电能力,基本实现城乡供电服务均等化。深入推进“气化湖南工程”,依托新粤浙干线、忠武线潜湘支线、西二线樟湘支线、新粤浙广西支线等“一干三支”国家天然气管道,构建长株潭“日”字形环网,促进湘西、湘中、湘南地区联环成网,省内输气管道突破5000公里,基本实现“县县通”;逐步推进天然气“进镇入乡”,建设产业特色小镇等重点乡镇气化工程。打造长郴、兰郑长、长炼-黄花机场、邵怀、娄邵永“四纵一横”成品油管网。完善铁路和“海进江”等煤炭入湘通道的储备和转运基础设施建设,加大湘资沅澧流域煤炭码头建设,建成从煤源富集地到终端用户“门对门”的煤炭集疏运系统。加快充电基础设施建设,建成充电桩40万个,形成“车桩相随、开放通用、标准统一、智能高效”的充电网。
深入推进能源体制改革。推进能源领域市场化改革,还原能源商品属性,形成统一开放、竞争有序的能源市场。加快推进电力体制改革,建立健全以中长期交易为基础、现货交易为补充的交易机制,推动电力交易机构独立规范运行和增量配电业务试点。完善电力辅助服务,研究增加绿电交易品种,提升可再生能源消纳能力。完善两部制电价政策,提升调峰电源建设积极性。有序推进油气体制改革,促进省级油气管网同网同价,完善油气管网公平接入机制,开展大用户直供试点。优化需求侧管理,推进需求响应机制建设。持续优化营商环境,全面提升“获得电力”服务水平,简化能源工程建设项目审批流程,降低市场准入门槛,加强和规范事中事后监管。
专栏20 “十四五”重大能源工程
能源拓源工程。火电:建成永州、平江、华容、怀化石煤电厂,推进株洲电厂退城进郊、益阳电厂三期、石门电厂三期和湘南电厂开工建设。水电:建成五强溪扩机工程。新能源:推进环洞庭湖和湘南“风光水火储一体化”基地建设,推进建设岳阳氢能示范城市。区外能源:推进“宁电入湘”特高压直流工程前期工作,实现鲤鱼江电厂供电湖南,加大天然气、煤炭引入力度,提升原油和成品油调入能力。应急储备调峰设施:争取平江抽水蓄能电站投产,开工建设安化抽水蓄能电站。加快岳阳、华容煤炭铁水联运储备基地和长沙、常德、衡阳等天然气应急调峰设施建设。新建长沙等一批天然气调峰电厂。推进岳阳国家原油商业储备基地、黄花机场航煤油库、衡阳盐穴油气储库等建设。建成电化学储能200万千瓦。
能源强网工程。电网:建成雅中-江西特高压直流线路工程湖南段、荆门-长沙-南昌特高压交流线路工程和长沙特高压交流站。新建宁乡、娄底西、自治州、张家界和郴州东等500千伏变电站,改扩建罗城、浏阳、星城和牌楼等500千伏变电站,新建自治州-娄底西、雁城-郴州东和宗元-紫霞第二回等500千伏线路,加强配电网升级改造。天然气网:建设新粤浙广西支干线湖南段、玉屏-新晃、铜仁-凤凰等入湘气源管道,推进“气化湖南工程”,新建3000公里省内输气管道。油网:建成长岭-黄花机场航煤油等成品油管道。煤炭物流网:搭建省级煤炭交易中心。充电网:建成充电桩40万个。
全文如下:
















































































































































- 西安热工研究院有限公司
- 中国电机工程学会
- 国家核电技术公司
- 中国电力科学研究院
- 火力发电分会(电机工程学会)
- 火力发电分会(中电联)
- 中国电力规划设计协会
- 中国电力建设企业协会
- 华润电力控股有限公司
- 国电电力发展股份有限公司
- 华能国际电力股份有限公司
- 大唐国际发电股份有限公司
- 中国华电工程(集团)有限公司
- 山东黄台火力发电厂
- 中国华电集团发电运营有限公司
- 内蒙古蒙电华能热电股份有限公司
- 园通火力发电有限公司
- 广西柳州发电有限责任公司
- 株洲华银火力发电有限公司
- 内蒙古岱海发电有限责任公司
- 山西漳山发电有限责任公司
- 湖北华电黄石发电股份有限公司
- 黑龙江华电佳木斯发电有限公司
- 陕西蒲城发电有限责任公司
- 福建华电永安发电有限公司
- 开封火力发电厂
- 华电国际邹县火力发电厂
- 中山火力发电有限公司
- 山西阳光发电有限责任公司
- 国电长源电力股份有限公司
- 山东新能泰山发电股份有限公司
- 宜昌东阳光火力发电有限公司
- 扬州火力发电有限公司
- 太仓港协鑫发电有限公司
- 甘肃电投张掖发电有限责任公司
- 陕西渭河发电有限公司
- 国投钦州发电有限公司
- 大唐淮南洛河发电厂
- 国电丰城发电有限公司
- 靖远第二发电有限公司
- 国华绥中发电有限公司
- 元宝山发电有限责任公司
- 开封火力发电厂
- 云南华电巡检司发电有限公司
- 云南华电昆明发电有限公司
- 国投宣城发电有限责任公司
- 山东黄岛发电厂
- 国投北部湾发电有限公司
- 西北发电集团
版权所有©火力发电网 运营:北京大成风华信息咨询有限公司 京ICP备13033476号-1 京公网安备 110105012478 本网站未经授权禁止复制转载使用












