|
|
|
|
|
提交2021年全国“两会”审议的“十四五”规划和2035年远景目标纲要草案(以下简称“十四五”规划纲要草案),指出了我国经济社会在未来5到15年发展所要坚持的方向、把握的原则和工作要点,意义重大。立足新发展阶段、贯彻新发展理念、构建新发展格局,推动高质量发展,将是未来一个阶段我国经济社会发展的主线,深刻影响着国家发展的方方面面,包括未来中国电力系统的发展。
本文从指导思想、能源电力发展主要指标、现代能源体系建设、能源安全、生态环保、数字化和网络化、产业体系、市场建设和创新驱动等九个方面,对比“十四五”规划纲要草案和“十三五”规划纲要在能源电力方面的相关内容,以期系统梳理未来一个阶段中国电力系统面临的新要求、新任务,提出未来中国电力系统应该具备的特点和功能。下表梳理了“十四五”规划纲要草案上述九方面的要点。
表1. “十四五”规划纲要草案能源电力领域要点


一、指导思想方面
1.“十三五”规划纲要
……坚持发展是第一要务,牢固树立和贯彻落实创新、协调、绿色、开放、共享的发展理念,以提高发展质量和效益为中心,以供给侧结构性改革为主线,扩大有效供给,满足有效需求,加快形成引领经济发展新常态的体制机制和发展方式,……
必须遵循原则包括:坚持人民主体地位,坚持科学发展,坚持深化改革,坚持依法治国,坚持统筹国内国际两个大局,坚持党的领导。
2.“十四五”规划纲要草案:
……以推动高质量发展为主题,以深化供给侧结构性改革为主线,以改革创新为根本动力,以满足人民日益增长的美好生活需要为根本目的,统筹发展和安全,加快建设现代化经济体系,加快构建以国内大循环为主体、国内国际双循环相互促进的新发展格局,……
必须遵循原则包括:坚持党的全面领导,坚持以人民为中心,坚持新发展理念,坚持深化改革开放,坚持系统观念。
3.分析
“十四五”规划纲要草案更加强调新发展理念和高质量发展,更加强调系统观念,统筹发展和安全的关系,更加强调加快构建双循环新发展格局。纵观“十四五”规划纲要草案,“统筹发展和安全”是开展各项工作,特别是关系国计民生和国家经济安全相关行业、领域的最大的前提和工作要求,其中就包括能源安全问题。“安全意识”“忧患意识”“风险意识”在能源电力发展中应该得到重视和体现。
二、能源电力发展主要指标
1.“十三五”规划纲要
单位GDP能源消耗累积降低15%(约束性指标);
非化石能源占一次能源消费比重从12%增长到15%(约束性指标);
单位GDP二氧化碳排放累积降低18%(约束性指标)
2.“十四五”规划纲要草案
单位GDP能源消耗累积降低13.5%(约束性指标);
单位GDP二氧化碳排放累积降低18%(约束性指标);
能源综合生产能力大于46亿吨标准煤(约束性指标)
3.分析
“十四五”规划纲要草案保留了单位GDP能耗(比“十三五”规划纲要制定的目标低了1.5个百分点)、单位GDP二氧化碳排放的约束性指标,取消了非化石能源的一次能源消费占比的约束性指标,新提出一个安全保障指标——能源综合生产能力,突出了统筹发展与安全的要求。“十四五”规划纲要草案将非化石能源在能源消费占比指标放到了“构建现代能源体系”一节,并未作为约束性指标提出,作为发展目标提出。
这样的调整非常有必要和重要。“十三五”时期,在资本和政策共同加持下,我国的风电、光伏发电发展迅猛,装机占比从11.3%增长到24.3%,发电量占比从4.0%增长的9.6%。随着“碳达峰、碳中和”工作的展开,可以预见“十四五”时期将是我国能源结构清洁转型的关键期,风电和光伏发电无疑是长期利好的,资本的力量与政策的红利,仍将是是保障风电、光伏等新能源加快发展的助推器。但在此过程中,不仅不应该忽视,而应该更加重视能源生产供给能力的建设,特别是具有安全兜底功能的传统能源的发展,因为安全是一切工作、是能源清洁低碳发展的首要前提和最大基础。
三、现代能源体系建设方面
1.“十三五”规划纲要
作为构筑现代基础设施网络的一部分,主要举措包括推动能源结构优化升级,构建现代能源储运网络,积极构建智慧能源系统。能源发展重大工程8大类:高效智能电力系统、煤炭清洁高效利用、可再生能源、核电、非常规油气、能源输送通道、能源储备设施、能源关键技术装备。详细内容如下:
第七篇 构筑现代基础设施网络
第三十章建设现代能源体系
深入推进能源革命,着力推动能源生产利用方式变革,优化能源供给结构,提高能源利用效率,建设清洁低碳、安全高效的现代能源体系,维护国家能源安全。
第一节 推动能源结构优化升级
统筹水电开发与生态保护,坚持生态优先,以重要流域龙头水电站建设为重点,科学开发西南水电资源。继续推进风电、光伏发电发展,积极支持光热发电。以沿海核电带为重点,安全建设自主核电示范工程和项目。加快发展生物质能、地热能,积极开发沿海潮汐能资源。完善风能、太阳能、生物质能发电扶持政策。优化建设国家综合能源基地,大力推进煤炭清洁高效利用。限制东部、控制中部和东北、优化西部地区煤炭资源开发,推进大型煤炭基地绿色化开采和改造,鼓励采用新技术发展煤电。加强陆上和海上油气勘探开发,有序开放矿业权,积极开发天然气、煤层气、页岩油(气)。推进炼油产业转型升级,开展成品油质量升级行动计划,拓展生物燃料等新的清洁油品来源。
第二节 构建现代能源储运网络
统筹推进煤电油气多种能源输送方式发展,加强能源储备和调峰设施建设,加快构建多能互补、外通内畅、安全可靠的现代能源储运网络。加强跨区域骨干能源输送网络建设,建成蒙西-华中北煤南运战略通道,优化建设电网主网架和跨区域输电通道。加快建设陆路进口油气战略通道。推进油气储备设施建设,提高油气储备和调峰能力。
第三节 积极构建智慧能源系统
加快推进能源全领域、全环节智慧化发展,提高可持续自适应能力。适应分布式能源发展、用户多元化需求,优化电力需求侧管理,加快智能电网建设,提高电网与发电侧、需求侧交互响应能力。推进能源与信息等领域新技术深度融合,统筹能源与通信、交通等基础设施网络建设,建设“源-网-荷-储”协调发展、集成互补的能源互联网。
图片
2.“十四五”规划纲要草案
作为建设现代化基础设施体系的一部分,主要目标包括非化石能源占能源消费总量比重提高到20%左右等。详细内容如下:
第三篇 加快发展现代产业体系 巩固壮大实体经济根基
第十一章 建设现代化基础设施体系
第三节 构建现代能源体系
推进能源革命,建设清洁低碳、安全高效的能源体系,提高能源供给保障能力。加快发展非化石能源,坚持集中式与分布式并举,大力提升风电、光伏发电规模,加快发展东中部分布式能源,有序发展海上风电,加快西南水电基地建设,安全稳妥推进沿海核电建设,建设一批多能互补的清洁能源基地,非化石能源消费占能源消费总量比重提高到20%左右。推动煤炭生产向资源富集地区集中,合理控制煤电建设规模和发展节奏,推进以电代煤。有序放开油气勘探开发市场准入,加快深海、深层和非常规油气资源利用,推动油气增储上产。因地制宜开发利用地热能。提高特高压输电通道利用率。加快电网基础设施智能化改造和智能微电网建设,提高电力系统互补互济和智能调节能力,加强源网荷储衔接,提升清洁能源消纳和存储能力,提升向边远地区输配电能力,推进煤电灵活性改造,加快抽水蓄能电站建设和新型储能技术规模化应用。完善煤炭跨区域运输通道和集疏运体系,加快建设天然气主干管道,完善油气互联互通网络。
现代能源体系建设工程6大类:大型清洁能源基地、沿海核电、电力外送通道、电力系统调节、油气储运能力。
3.分析
对比“十三五”和“十四五”规划纲要草案对于现代能源体系的要求重点,可以发现以下新的提法和新的变化趋势。
一是新的现代能源体系更明确细化了非水可再生能源的空间开发布局,即加快发展东中部分布式能源,有序发展海上风电,加快西南水电基地建设,安全稳妥推进沿海核电建设。负荷集中的东部、中部地区加快发展分布式能源是新的现代能源体系的一大亮点,明确了分布式能源的在国家能源体系中的定位和空间布局,对构建东中部负荷集中区内外结合、多层次的能源电力保障体系意义重大。
二是新的现代能源体系更加强调煤炭生产的集约化和合理控制煤电发展,即推动煤炭生产向资源富集地区集中,合理控制煤电建设规模和发展节奏,推进以电代煤。这符合我国能源资源禀赋和具体国情,煤炭和煤电未来一个阶段还将是我国能源供给和保障“压舱石”“放心粮”。
三是新的现代能源体系更加强调基地式能源开发外送是以多能互补的清洁能源基地为主。可以预见,以后单纯的大型煤电基地开发外送将越来越少,风光火、风光水火等多能互补将是大型能源基地主要开发利用模式。为适应此变化,基地中的煤电机组需要适应高比例风光发电接入,提高灵活性,拓宽营销渠道和市场规模。同时,政府应该考虑为原先作为西电东送、北电南送的配套电源提供适应这些新变化的市场机制和政策。
四是新的现代能源体系更加强调提高特高压输电通道的利用效率。2017年国家能源局发布的《浙福特高压交流等十项典型电网工程投资成效监管报告》、2020年全球能源互联网发展合作组织发布的《新发展理念的中国能源变革转型研究》均显示,多条已投运特高压输电通道实际送电功率和利用小时数远低于设计值。提高存量特高压输电通道利用效率对西电东送、北电南送国家战略至关重要,已成社会关注热点问题之一。
五是新的现代能源体系更加强调系统调节智能化、源网荷储一体化。提升清洁能源消纳和存储能力衡量和评价现代能源体系的重要标志。“十四五”规划纲要草案一方面提出提高电网基础设施的智能化与智能微电网建设,另一方面,提出推进煤电灵活性改造,加快抽水蓄能电站建设和新型储能技术规模化应用,并且将电力系统调节作为一类重要建设工程,加快以抽水蓄能为代表的传统调节电源建设和以电化学、压缩空气和飞轮储能为代表的先进储能技术示范。
综上,“十四五”规划纲要草案提出的新的现代能源体系更加紧密结合“清洁低碳、安全高效”的要求,突出能源供给和保障功能,对各类主要能源的开发模式与空间布局进行了明确划分,可执行性更强。
四、能源安全方面
1.“十三五”规划纲要
第三十章 建设现代能源体系
深入推进能源革命,着力推动能源生产利用方式变革,优化能源供给结构,提高能源利用效率,建设清洁低碳、安全高效的现代能源体系,维护国家能源安全。
2.“十四五”规划纲要草案:
第十五篇 统筹发展和安全 建设更高水平的平安中国
第五十三章 强化国家经济安全保障
第二节 实施能源资源安全战略
实施能源资源安全战略。坚持立足国内、补齐短板、多元保障、强化储备,完善产供储销体系,增强能源持续稳定供应和风险管控能力,实现煤炭供应安全兜底、油气核心需求依靠自保、电力供应稳定可靠。夯实国内产量基础,保持原油和天然气稳产增产,做好煤制油气战略基地规划布局和管控。扩大油气储备规模,健全政府储备和企业社会责任储备有机结合、互为补充的油气储备体系。加强煤炭储备能力建设。完善能源风险应急管控体系,加强重点城市和用户电力供应保障,强化重要能源设施、能源网络安全防护。多元拓展油气进口来源,维护战略通道和关键节点安全。培育以我为主的交易中心和定价机制,积极推进本币结算。加强战略矿产资源规划管控,提升储备安全保障能力,实施新一轮找矿突破战略行动。
经济安全保障工程部分包含电力安全保障,具体内容:布局一批坚强局部电网,建设本地支撑电源和重要用户应急保安电源。建设电力应急指挥系统、大型水电站安全和应急管理平台。构建电力行业网络安全仿真验证环境和网络安全态势感知平台。
3.分析
“十三五”规划纲要基本没有涉及能源安全方面的内容。
“十四五”规划纲要草案提出较为完善系统的能源安全战略观。
一是明确了煤炭、油气、电力的定位。
二是明确了油气、煤炭和电力的安全保障能力提出具体工作要求。
三是强调了国际能源贸易中需要关注和重视的通道和关键节点安全、交易和定价机制、本币结算等问题。
四是加强本土战略矿产资源的勘察和储备。
特别值得注意的是,“十四五”规划纲要草案明确提出,“布局一批坚强局部电网,建设本地支撑电源和重要用户应急保安电源”。此项任务对于东中部负荷密集区域和大中型城市供电保障尤为重要,无论是从增加受端地区电力系统转动惯量、减少短路容量、提供电压支撑等角度,还是从建立内外结合、多层次的能源电力保障系统的角度,都非常重要。
上述能源安全战略观为今后能源电力领域构建国内国际相互促进的新发展格局提供了纲领与指导。
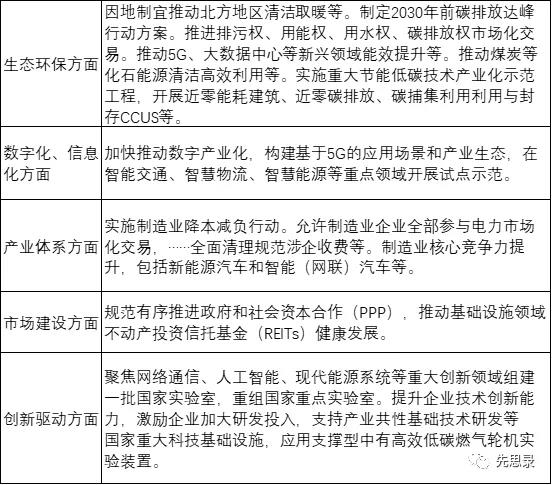
五、生态环保方面
1.“十三五”规划纲要
推进资源节约集约利用。全面推动能源节约,推进能源消费革命。实施全民节能行动计划,全面推进工业、建筑、交通运输、公共机构等领域节能,……,实施建筑能效提升和绿色建筑全产业链发展计划。推行节能低碳电力调度。推进能源综合梯级利用。能源消费总量控制在50亿吨标准煤以内。
2.“十四五”规划纲要草案:
深入开展污染防治行动,因地制宜推动北方地区清洁取暖等。
积极应对气候变化。落实2030应对气候变化国家自主贡献目标,制定2030年前碳排放达峰行动方案。完善能源消费总量和强度双控制度,重点控制化石能源消费。实施以碳强度控制为主、碳排放总量控制为辅的制度,支持有条件的地方率先达到碳排放峰值。推动能源清洁低碳安全高效利用,深入推进工业、建筑、交通等领域低碳转型。
健全现代环境治理体系。推进排污权、用能权、用水权、碳排放权市场化交易。完善环境保护、节能减排约束性指标管理。
全面提高资源利用效率。坚持节能优先方针,深化工业、建筑、交通等领域和公共机构节能,推动5G、大数据中心等新兴领域能效提升,强化重点用能单位节能管理,实施能量系统优化、节能技术改造等重点工程,加快能耗限额、产品设备能效强制性国家标准修订。
大力发展绿色经济。坚决遏制高耗能、高排放项目盲目发展。壮大节能环保、清洁生产、清洁能源等产业,推广合同能源管理等服务模式。推动煤炭等化石能源清洁高效利用。
实施重大节能低碳技术产业化示范工程,开展近零能耗建筑、近零碳排放、碳捕集利用利用与封存CCUS等。
3.分析
“十四五”规划纲要草案紧紧围绕污染防治、碳达峰行动、环境治理体系完善和绿色经济发展等重点任务,进行了体系化的工作部署和要求,从生态环保的视角,系统、具体诠释了能源消费革命和能源生产革命的要求和内涵。节能优先、用能双控在任何时候都不能放松和丢弃。“十四五”规划纲要草案特别强调了对5G和大数据中心等新型领域能效提升,以及实施以碳强度控制为主、碳排放总量控制为辅的制度,对后续各地和重点行业、重点企业制定碳达峰行动计划,有重要的指导意义。
碳达峰工作需要更加强调社会第三方、行业协会的参与,更加强调中国标准与国际标准的对接,更加强调从供给侧和需求侧协同推进,更加强调全民参与。
六、产业体系方面
1.“十三五”规划纲要
降低实体经济企业成本。完善国际国内能源价格联动和煤电价格联动机制,降低企业能源成本。
支持新一代信息技术、新能源汽车、绿色低碳等领域的产业发展壮大。
大力推进高效储能与分布式能源系统、高效节能环保等新兴前沿领域创新和产业化。
战略性新兴产业发展行动:储能与分布式能源;新能源汽车等。
面向社会资本扩大市场准入,加快开放电力、石油、天然气等行业的竞争性业务等。
2.“十四五”规划纲要草案
提升产业链供应链现代化水平。巩固提升高铁、电力装备、新能源等领域全产业链竞争力。优化区域产业链布局,引导产业链关键环节留在国内,强化中西部和东北地区承接产业转移能力建设。
实施制造业降本减负行动。允许制造业企业全部参与电力市场化交易,……全面清理规范涉企收费。
制造业核心竞争力提升,包括新能源汽车和智能(网联)汽车等。
3.分析
“十四五”规划纲要草案更加强调产业链供应链的建设和优化,更加强调发挥电力市场机制降低制造业企业用电成本。同时,将新能源汽车和智能(网联)汽车的发展提到了一个更加核心和重要的地位,无疑这也将进一步促进交通、能源、信息通信领域的融合发展。
七、数字化和网络化方面
1.“十三五”规划纲要
第七篇 构筑现代基础设施网络,第三十章建设现代能源体系,第三节 积极构建智慧能源系统,包含相关内容。详见本文“四、建设现代能源体系方面”相关内容。
2.“十四五”规划纲要草案:
第五篇 加快数字化发展 建设数字中国,第十五章 打造数字经济新优势,第二节 加快推动数字产业化:构建基于5G的应用场景和产业生态,在智能交通、智慧物流、智慧能源等重点领域开展试点示范。
智慧能源重点包括:推动煤矿、油气田、电厂等智能化升级,开展用能信息广泛采集、能效在线分析,实现源网荷储互动、多能协同互补、用能需求智能调控。
3.分析
“十三五”规划纲要将智慧能源放在了现代能源体系部分,而“十四五”规划纲要草案并为将智慧能源作为现代能源体系的一部分,而是作为数字产业化的一类重点领域提出,充分体现了信息通信和数字化技术强大的赋能与新业态创造能力。
笔者认为,智慧能源里面包含了种类繁多的生产型服务业,如综合能源、软件服务和平台开发运营等,蕴含了巨量的就业机会和市场机会。这是一个开放、竞争和领域,不再适合归入现代能源体系中,需要与能源电力领域垄断性业务做好区别监管与制度设计。
八、市场建设方面
1.“十三五”规划纲要
健全现代市场体系。推进价格形成机制改革,减少政府对价格形成的干预,全面放开竞争性领域商品和服务价格,放开电力、石油、天然气、交通运输、电信等领域竞争性环节价格。完善居民阶梯电价,全面推行居民阶梯水价、气价。规范定价程序,加强成本监审,推进成本公开等。
2.“十四五”规划纲要草案:
拓展投资空间。规范有序推进政府和社会资本合作(PPP),推动基础设施领域不动产投资信托基金(REITs)健康发展,有效盘活存量资产,形成存量资产和新增投资的良性循环。
3.分析
“十三五”规划纲要价格改革作为将市场体系建设重点之一,特别强调了电力领域竞争性环节价格放开,加强成本监审。过去几年,输配电价定价成本监审不断完善,电力价格体系不断健全,改革的成效逐步显现。
“十四五”规划纲要草案强调了采用基础设施领域不动产投资信托基金(REITs)的创新金融工具,为社会资本进入基础设施领域开拓渠道,利用存量资产盘活减轻地方政府和企业投资压力、改善资产负债表,建立良性投资循环新机制。
笔者认为,在经历了四十年的改革开放快速发展和资产积累后,我国急需通过挖掘存量资产价值,形成有源活水,建立健康可持续的存量资产与新增需求之间的良性循环关系。在此方面,电力系统也不例外。这需要资本方、资产持有方、运营管理方等多方面共同建立一套符合技术、市场、法规等多维度要求的标准体系和规范,同时,也需要政府进一步完善相关的财税政策,作为相关工作启动的助推器。
九、创新驱动方面
1.“十三五”规划纲要
加快突破新一代信息通信、新能源等领域核心技术。明确各类创新主体功能定位,构建政产学研用一体的创新网络。强化企业创新主体地位和主导作用,鼓励企业开展基础性前沿性创新研究。科技创新2030重大工程:煤炭清洁高效利用,智能电网,京津冀环境综合治理。
2.“十四五”规划纲要草案:
以国家战略性需求为导向推进创新体系优化组合,加快构建以国家实验室为引领的战略科技力量。聚焦网络通信、人工智能、现代能源系统等重大创新领域组建一批国家实验室,重组国家重点实验室。推进科研院所、高等院校和企业科研力量优化配置和资源共享。提升企业技术创新能力,激励企业加大研发投入,支持产业共性基础技术研发等。国家重大科技基础设施中的应用支撑型包括高效低碳燃气轮机实验装置。
3.分析
“十四五”规划纲要草案在能源电力科技创新方面的任务具有以下特点:
在工作内容方面,更加突出能源电力领域的系统化、现代化。“十三五”规划纲要主要是按照能源种类进行了相关技术的创新和攻关任务部署,而“十四五”规划纲要草案将能源电力科技创新和技术攻关作为国家战略需求之一,强调了其系统性和整体性。
在工作方式方面,更加突出科技创新力量优化配置、资源共享。
在企业角色方面,更加突出其在技术创新和产业共性基础技术研发方面的作用。与“十三五”规划纲要不同,“十四五”规划纲要草案并为强调企业在开展基础性前沿性创新研究方面的作用。
此外,“十四五”规划纲要草案特别突出了加大高效低碳燃气轮机实验装置在国家重大科技基础设施中的重要性,非常值得重视。一方面是由于燃气轮机制造技术长期制约我国相关产业发展,另一方面,也反映出未来燃气发电作为新能源发电理想的灵活性调节电源也将有一个较快发展,对高效低碳燃气轮机市场需求大、需求紧迫。
总之,“十四五”规划纲要草案对我国能源电力领域发展提出了多方面工作要求和任务。完成和落实这些要求和任务的过程也是我国新型电力系统建设的过程。
我国的新型电力系统会是什么样的?它会具有怎样的特点和功能呢?
- 西安热工研究院有限公司
- 中国电机工程学会
- 国家核电技术公司
- 中国电力科学研究院
- 火力发电分会(电机工程学会)
- 火力发电分会(中电联)
- 中国电力规划设计协会
- 中国电力建设企业协会
- 华润电力控股有限公司
- 国电电力发展股份有限公司
- 华能国际电力股份有限公司
- 大唐国际发电股份有限公司
- 中国华电工程(集团)有限公司
- 山东黄台火力发电厂
- 中国华电集团发电运营有限公司
- 内蒙古蒙电华能热电股份有限公司
- 园通火力发电有限公司
- 广西柳州发电有限责任公司
- 株洲华银火力发电有限公司
- 内蒙古岱海发电有限责任公司
- 山西漳山发电有限责任公司
- 湖北华电黄石发电股份有限公司
- 黑龙江华电佳木斯发电有限公司
- 陕西蒲城发电有限责任公司
- 福建华电永安发电有限公司
- 开封火力发电厂
- 华电国际邹县火力发电厂
- 中山火力发电有限公司
- 山西阳光发电有限责任公司
- 国电长源电力股份有限公司
- 山东新能泰山发电股份有限公司
- 宜昌东阳光火力发电有限公司
- 扬州火力发电有限公司
- 太仓港协鑫发电有限公司
- 甘肃电投张掖发电有限责任公司
- 陕西渭河发电有限公司
- 国投钦州发电有限公司
- 大唐淮南洛河发电厂
- 国电丰城发电有限公司
- 靖远第二发电有限公司
- 国华绥中发电有限公司
- 元宝山发电有限责任公司
- 开封火力发电厂
- 云南华电巡检司发电有限公司
- 云南华电昆明发电有限公司
- 国投宣城发电有限责任公司
- 山东黄岛发电厂
- 国投北部湾发电有限公司
- 西北发电集团
版权所有©火力发电网 运营:北京大成风华信息咨询有限公司 京ICP备13033476号-1 京公网安备 110105012478 本网站未经授权禁止复制转载使用












