|
|
|
|
|
编者按:国网能源院企业战略研究所围绕国外电力行业市场化改革与市场建设的热点难点问题,主要聚焦于国外电力体制改革历程、电力行业结构演变、电力市场相关政策规则、电力市场模式与机制、电力市场运行情况、电力市场发展趋势等方面,通过对国内外电力市场化改革的最新进展和重大事件进行跟踪和分析,研究改革的发展趋势和规律,为进一步深化我国电力体制改革和电力市场建设提供借鉴和参考。本专栏将围绕国际电力市场的基本模式、最新动态、热点问题、趋势分析、规律研判等方面展开,结合相关成果和研究思考与读者进行交流分享。
(来源:微信公众号“中国电力”ID:ELECTRIC-POWER 作者:国网能源院 胡源、曲昊源、唐程辉)
文章导读:截止目前, 广东、蒙西、浙江、山西、山东、福建、四川、甘肃等8个电力现货市场试点地区均已完成长周期结算试运行有关工作。为了评估现货试点地区市场建设成效,保障2021年新一轮电力现货市场不间断结算试运行的顺利开展,需要提出一套科学合理的现货市场评价指标体系以检验试点省份现货市场的合理性、竞争性、高效性和安全性。因此,本文对美国PJM、CAISO、欧洲电力市场、澳大利亚电力市场以及FERC对独立电网运营商的评价指标体系进行了深入调研和分析,进而总结归纳出国外电力现货市场评价的实践经验对我国电力现货市场评价体系设计的启示,为进一步完善我国电力现货市场评价规则和机制提供参考。
一、美国电力市场评估经验
1. PJM电力市场评价模型
美国PJM市场重点从市场结构、行为和绩效等方面进行评估,由独立的市场监督部门(MMU)负责,公开发布电力市场年度评价报告,通过对特定市场状况的研究,制定电力市场规则改进方案和措施。主要特点:一是基于产业经济学的SCP范式构建评价体系,对市场运行状态进行评价;二是重点对市场行为和市场操纵力进行评估,防止形成市场垄断。
表1 PJM市场评价模型示意图

2. CAISO电力市场运营统计分析
CAISO运营报告是用来报告和审计关于系统事件和其他业务问题,其包括频率响应、应急储备图表、负荷减载、其它事件以及运营统计分析。具体报告类别和发布频率如下:
表2 CAISO运营报告类别及发布频率

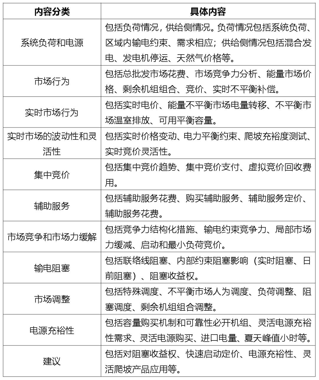
CAISO电力市场年度报告是由CAISO市场监管部门(DMM)提供的关于市场问题和市场行为的报告。报告中包含的主要内容如下表。
表3 CAISO年报报告主要内容

CAISO电力市场季度报告是由CAISO市场监管部门(DMM)提供的关于市场问题和市场行为的季度报告。报告中包含的主要内容如下表。
表4 CAISO季度报告主要内容

3. FERC对ISO/RTO的评价方法
2011年,美国联邦能源监管委员会(FERC)建立了一套ISO和RTO市场运行和绩效的评价方法,主要包括可靠性、市场效益、组织效率3个维度、21项一级指标和57项二级指标。主要特点包括:一是强化对市场组织效率的评价,包括组织费用、客户满意度等方面;二是重视电网的安全可靠运行,构建了包括调度可靠性、输电运行协调等10项指标。
表5 FERC评估指标体系

二、欧洲电力市场评估经验
随着北欧电力市场与欧洲大陆市场的联系越来越紧密,北欧能源监管机构联盟内部的北欧能源监管机构正在努力制定北欧电力市场的统一规则和条例,以实现一个共同的北欧零售市场。网络监管工作组作为北欧能源监管机构联盟的另一个工作组,对北欧国家网络监管的信息进行收集和分析,并每年发布一次北欧市场报告。
北欧市场报告除了介绍北欧电力市场的现状及其发展情况,主要重点关注北欧市场的发电量、用电量、输电量、批发电力市场和零售市场。
表6 北欧电力市场评价指标体系

三、澳大利亚国家电力市场评估经验
1. 评价标准
澳大利亚国家电力法要求澳大利亚能源管理局(AER)至少每两年对国家电力批发市场(NEM)进行评估。评估标准如下:一是NEM是否存在“有效竞争”;二是NEM的市场特征是否不利于市场有效竞争;三是NEM的市场特征是否对市场的有效运行和国家电力目标的实现产生不利影响。
2.评价指标体系
基于上述标准,按照可证性、稳定性、易读性、实用性原则,AER采用“结构-行为-绩效”分析模型(structure-conduct-performance,SCP)对NEM进行了全面评估,评价指标体系如下表所示。
表7 澳大利亚国家电力批发市场评估指标体系

四、总结和启示
经过对美国、北欧和澳大利亚等国家的电力市场评估方法进行分析和总结后,发现国外电力市场评估有如下特点:
一是国外电力市场的评估分析工作需要有专门的机构及组织体系来担任。美国主要是由独立电力市场监管机构IMM来对市场进行监测和统计分析,比如ISO外部的咨询机构Potomac Economics、Monitor Analytics,或者ISO内部的独立监管机构DMM;ACER与欧洲联盟委员会、国家监管当局和其他有关组织密切合作,对市场进行监测和统计分析,编制年度市场监管报告;NEM 电力市场由澳大利亚能源管理局负责评估并按年发布报告。
二是对市场结构的评估是电力市场评估的基础。无论是北欧电力市场、美国电力市场,还是澳大利亚市场,均对市场供需、市场集中度等市场运营的基本情况展开了评估。
三是市场效益和效率是电力市场评估的关键。建设电力市场的目标就是利用市场化手段,将社会效益最大化,同时,提升电力行业的运营效率。因此,对市场效益和市场效率的评估工作非常关键,它是检验市场建设成效的风向标。
四是电力市场评估指标设计应该因地制宜。北欧电力市场涉及到大量跨区交易,因此对跨区交易量、联络线通道等方面展开了评估。澳大利亚国家电力市场由于近期市场集中度逐年升高,因此设计了很多关于考核市场主体入市和退市障碍的指标。
- 西安热工研究院有限公司
- 中国电机工程学会
- 国家核电技术公司
- 中国电力科学研究院
- 火力发电分会(电机工程学会)
- 火力发电分会(中电联)
- 中国电力规划设计协会
- 中国电力建设企业协会
- 华润电力控股有限公司
- 国电电力发展股份有限公司
- 华能国际电力股份有限公司
- 大唐国际发电股份有限公司
- 中国华电工程(集团)有限公司
- 山东黄台火力发电厂
- 中国华电集团发电运营有限公司
- 内蒙古蒙电华能热电股份有限公司
- 园通火力发电有限公司
- 广西柳州发电有限责任公司
- 株洲华银火力发电有限公司
- 内蒙古岱海发电有限责任公司
- 山西漳山发电有限责任公司
- 湖北华电黄石发电股份有限公司
- 黑龙江华电佳木斯发电有限公司
- 陕西蒲城发电有限责任公司
- 福建华电永安发电有限公司
- 开封火力发电厂
- 华电国际邹县火力发电厂
- 中山火力发电有限公司
- 山西阳光发电有限责任公司
- 国电长源电力股份有限公司
- 山东新能泰山发电股份有限公司
- 宜昌东阳光火力发电有限公司
- 扬州火力发电有限公司
- 太仓港协鑫发电有限公司
- 甘肃电投张掖发电有限责任公司
- 陕西渭河发电有限公司
- 国投钦州发电有限公司
- 大唐淮南洛河发电厂
- 国电丰城发电有限公司
- 靖远第二发电有限公司
- 国华绥中发电有限公司
- 元宝山发电有限责任公司
- 开封火力发电厂
- 云南华电巡检司发电有限公司
- 云南华电昆明发电有限公司
- 国投宣城发电有限责任公司
- 山东黄岛发电厂
- 国投北部湾发电有限公司
- 西北发电集团
版权所有©火力发电网 运营:北京大成风华信息咨询有限公司 京ICP备13033476号-1 京公网安备 110105012478 本网站未经授权禁止复制转载使用












