|
|
|
|
|
上世纪90年代,情景喜剧《我爱我家》火遍大江南北、长城内外。剧中人物性格鲜明、风趣幽默,故事情节也顺理成章、毫不矫情。由于是国内首部情景喜剧,在拍摄技巧、舞台布置等硬环境不及后面的作品,但和而不同、兼收并蓄的开放宽容态度使其永葆青春,吸引了一代一代的观众,北京市西便门外大街杨柳北里18号也成为众多粉丝的打卡地:
我也是该剧的粉丝,若干年前即下载了一套完整版珍藏(现在网上都找不到了),时不时翻出来看看,哈哈一笑,缓解压力。全部120集中,我评价最高的是第52集:儿女正当好年华。曲折的故事情节、无奈的历史际遇、平实的生活语言、坦荡的老傅胸襟都给我留下了深刻的印象,当然还有剧中吴老师家乡的那首脍炙人口的民歌:人说山西好风光。人说山西好风光,地肥水美五谷香左手一指太行山,右手一指是吕梁站在那高处望上一望,你看那汾河的水呀哗啦啦啦流过我的小村旁杏花村里开杏花,儿女正当好年华男儿不怕千般苦,女儿能绣万种花人有那志气永不老,你看那白发的婆婆挺起那腰板也像十七八今天就聊聊山西的电力情况,两个关键词:能源基地、综合改革试点。
(来源:微信公众号“电力市场那些事儿” ID:ElectricityMarkets 作者:郎木晨烟)
一、山西电力数据
截至2020年8月底,山西全省装机规模为8938.74万千瓦。其中,华北网调机组794万千瓦,省调机组7070.93万千瓦,地调机组743.81万千瓦,江苏省调机组330万千瓦(阳城电厂)。
省调机组结构为,火电4979.38万千瓦(含天然气、煤层气机组),水电206.80万千瓦(含PHS),风电1162.13万千瓦,光伏722.62万千瓦,如下图所示[1]:

以下数据来自山西省统计局。2019年全省发电量3229亿千瓦时,同比增长3.6%。全社会用电量2261.9亿千瓦时,同比增长4.7%。分产业看,第一产业用电量为17.3亿千瓦时,比上年增长3.8%;第二产业用电量为1746.5亿千瓦时,同比增长3.3%;第三产业用电量为284.5亿千瓦时,增长11.5%;城乡居民生活用电量为213.6亿千瓦时,增长7.6%。各产业及城乡居民生活用电量比重分别为0.8%、77.2%、12.6%和9.4%,第二产业比上年回落1.0个百分点,第三产业上升0.8个百分点。第二产业中,工业用电量为1722.8亿千瓦时,比上年增长3.3%。工业三大门类中,采矿业用电量比上年增长4.7%,制造业用电量增长0.8%,电力、热力、燃气及水生产和供应业用电量增长7.8%。2019年,第三产业用电量增势良好。交通运输、仓储和邮政业用电量增长9.4%,批发和零售业用电量增长13.4%,占第三产业用电量的比重分别为27.9%和15.2%。租赁和商务服务业用电量增长13.5%,信息传输、软件和信息技术服务业用电量增长9.8%。总体来说,山西电力供应状况宽松,以山西省能源局公布的2019年3月份数据来看:省调发电日最大负荷3338.1万千瓦,日平均发电负荷3196.72万千瓦。省调用电日最大负荷2676.9万千瓦,日平均用电负荷2563.33万千瓦。
当月,山西省能源局公布的电力外送数据:3月份,全省输出电量90.86亿千瓦时,输入电量16.86亿千瓦时,净输出电量74亿千瓦时。其中:网对网送京津唐8.98亿千瓦时,送河北8.02亿千瓦时,送江苏21.13亿千瓦时,送华中3.33亿千瓦时,网对网合计输出电量41.45亿千瓦时,同比增长8.78%。1-3月份,全省净输出电量累计214.21亿千瓦时,其中网对网输出电量累计104.83亿千瓦时。这种情况下,山西的电价水平在全国属于较低的水平,下图为10kV的大工业电价对比[2]:

山西大工业电价只有0.51元/kWh,全国平均为0.57元,天津、北京最高为0.68元,江苏为0.64元。
下图为工商业电价[2]:

山西不满1kV的工商业电价为0.53元,全国平均0.62元/千瓦时。北京最高为0.78元,江苏为0.67元。
和云南一样,山西是电力外送大省,我国的能源基地。
二、能源基地
提到山西,大家就会想到煤。确实如此,尽管经过几十年的开采利用,山西仍然是我国主要的煤炭基地:

在煤电为主电源的中国,煤炭基地往往就是电力基地。2014年6月,国务院办公厅发布《能源发展战略行动计划(2014-2020年)》,规定:依据区域水资源分布特点和生态环境承载能力,采用最先进节能节水环保发电技术,重点建设锡林郭勒、鄂尔多斯、晋北、晋中、晋东、陕北、哈密、准东、宁东等9个千万千瓦级大型煤电基地。三分天下,山西为一。山西煤电基地是我国传统的煤炭产区,包括晋北、晋东、晋中三个国家规划建设的大型煤炭基地,已探明保有储量2663亿吨。结合煤炭资源储量、生态环境等方面考虑,生产规模可达9亿吨/年。“十二五”期间,山西省在晋北、晋中和晋东建设三大煤电基地,实施“输煤变输电”重大战略,以扩大晋电外送。晋北、晋中、晋东三大煤电基地已被列入全国规划建设的9个亿吨级大型煤电基地。
据测算,晋中、晋北、晋东三个煤电基地可开发煤电装机规模约1亿千瓦,目前开展前期工作的项目规模为7520万千瓦,其中,晋东3560万千瓦,晋中2200万千瓦,晋北1760万千瓦,所发电量除满足本省用电需要外,还将送往全国各地。到2020年,煤电装机容量力争达9200万千瓦。到2020年,60万千瓦级机组在燃煤火电装机中占比力争超过40%,百万千瓦级机组在燃煤火电装机中占比力争超过8%[3]。文字比较抽象,下图为十二五期间一张图,其中包含三大煤电基地及配套电源点[4]。图中也包含了三条特高压外送通道,蒙西-晋北、陕北-晋中当时属于规划线路,后期方案有变,大家注意下。

1.500kV交流输送通道山西电力通过500kV交流外送通道共计12条,送往华北主网和华东电网。与华北主网之间为4通道、9回500kV线路,向京津唐、河北南网输电能力为1130万千瓦。分别是:大二-房山三回、神二-保北双回、阳泉-石北双回、潞城-辛安双回。与华东电网之间:阳城电厂通过3回500KV交流线路送至江苏淮阴三堡变,输送容量为330万千瓦。如下图所示[4]:

2.特高压输送通道
目前,山西已经建成了三交一直的特高压电力输送通道,分别是:(1).长治-南阳-荆门1000kV特高压交流通道
晋东南-南阳-荆门1000千伏特高压交流试验示范工程,中国特高压交流输电示范工程。起于山西晋东南(长治)变电站,经河南南阳开关站,止于湖北荆门变电站。全线单回路架设,长640千米,跨越黄河和汉水。变电容量600万千伏安。长治特高压变电站位于长子县,下面的照片均来自《长治特高压变电站一一全中国全世界第一个投入运行的1000KV(100万伏)特高压变电站》,先看下变压器:下面是GIS:并联高抗:
干式电抗器,应该是无功补偿用的,远处方形的应该是电容器:
毗邻的串补站:
巡视机器人,10多年前应该还是很稀罕的:长治特高压变电站和串补站的鸟瞰图:(2).蒙西-晋北-北京-天津1000kV特高压交流通道蒙西—天津南工程途经内蒙古、山西、河北、天津4省(自治区、直辖市),新建蒙西、晋北、北京西、天津南4座特高压变电站,变电容量2400万千伏安,全线双回路架设,全长2×608公里。工程于2015年1月获得国家发改委核准,2016年11月建成投运,批复动态总投资175亿元。晋北特高压变电站位于山西应县。(3).榆横-晋中-石家庄-潍坊1000kV特高压交流通道榆横-潍坊工程途经陕西、山西、河北、山东4省,新建晋中、石家庄、潍坊3座变电站和榆横开关站,变电容量1500万千伏安,扩建济南变电站出线间隔,全线双回路架设,全长2×1048.5千米。工程投资241.8亿元,于2015年5月获得国家发改委核准,2017年8月14日11时,榆横—潍坊1000千伏特高压交流输变电工程顺利完成72小时试运行,正式投入运行。晋中1000千伏变电站位于山西省晋中市平遥县洪善镇。晋中具备建设大规模煤电基地的有利条件,煤炭资源分布广、储量大、易开采。该站建成后将提高晋中煤电基地电能外送能力,引导电源合理布局,推动晋中煤电基地发展,节约电源建设投资和运行成本。晋中站本期装设1组300万千伏安主变,1000千伏区采用一个半断路器全GIS设备布置,母线安装长度合计2100米。(4).雁淮±800kV直流通道旧称晋北-南京特高压直流工程,途经山西、河北、河南、山东、安徽、江苏6省,新建雁门关、淮安2座换流站,换流容量1600万千瓦,线路全长1119公里,工程投资162亿元,于2015年6月获得国家发改委核准,2017年建成投运。雁门关换流站,位于山西省朔州市平鲁区。(5).在建项目:蒙西-晋北1000kV特高压交流通道
蒙西~晋中1000kV 交流输变电工程北起内蒙古自治区蒙西变电站,南至山西省晋中变电站,途经内蒙古自治区鄂尔多斯市准格尔旗,山西省忻州市、太原市、吕梁市、晋中市。本工程扩建蒙西、晋中1000kV 变电站,新建双回1000kV 交流输电线路,线路长约2×313km。

蒙西~晋中特高压交流工程,是华北区域特高压电网成环成网的关键组成部分,符合国家能源局电力“十三五”总体规划。本工程的建设将加强西部煤电基地之间的结构联系,有效引导电源合理布局,推动蒙西、山西煤电基地的发展。本工程还将加强华北特高压电网蒙西~天津南、榆横~潍坊两横之间的联络,构建起坚强的华北特高压西部送端网架结构,有效分散了华北电网北电南送的输电压力,增强了特高压西电东送通道的输送能力和安全稳定性,抵御系统严重故障能力大大增强,保障了煤电基地电源的安全送出,为煤电基地大规模开发接入和窝电地区的电源切改送出提供了有利条件。
三、综合改革试点
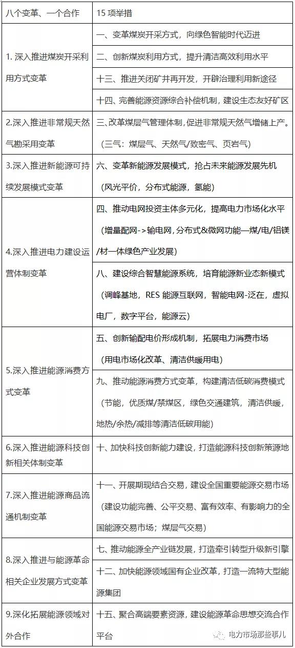
以2015年中发九号文为起点,中国开始了新一轮的能源/电力改革,售电侧放开、电力市场建设、油气电力垄断环节的监管加强、电力市场建设、国家管网公司成立等成为标志性事件。在一个发展结构转型、发展方式调整、供大于求的经济周期开展改革,从某种意义上来讲,是个难得的机会,改革对经济社会发展的影响相对较小。但由于受到既有固化利益格局等多方面因素的影响,改革难度较预想要大得多,前景不容乐观。山西作为中国的煤炭大省、电力输出大省,在中国的能源版图上占有重要一席。在2019年春,中央全面深化改革委员会上被定位为中国能源革命综合改革试点,全国唯一一个。1. 能源革命综合改革试点推进时间点(1).2019年5月29日,中央全面深化改革委员会第八次会议审议通过《关于在山西开展能源革命综合改革试点的意见》;(2).2019年9月16日,山西省能源革命综合改革试点动员部署大会召开,省委书记骆惠宁作报告,提出“八个变革、一个合作”要求;(3).2019年9月23日,山西省人民政府新闻办公室举行新闻发布会。省发展改革委主任姜四清、省科技厅党组书记张新伟向社会发布山西能源革命综合改革试点15项重大举措;(4).2019年9月27日山西省第十三届人民代表大会常务委员会第十三次会议通过《关于支持和保障能源革命综合改革试点工作的决定》,对各级政府、监委、法院、检察院提出了要求。
2.宏观措施
中央全面深化改革委员会关于山西综合改革试点的文件属于密件,未公开发布,下表内容为来自山西动员部署大会讲话和省政府新闻发布会发布内容。

3.电改举措
近年来,山西省在电改道路一直在探索,出台了不少具有先行先试意义的政策文件,取得了一定的效果。比如2017年印发的《山西电力调频辅助服务市场运营细则》,首次将储能作为调频资源的提供方,对储能商业模式创新、盈利机制探索起到了积极的引导作用。山西也是八个现货试点之一,提出建设以”全电力优化、新能源优化“为核心思想,建设发电侧竞争、用户侧参与的统一平衡现货市场。
下图为山西现货市场建设历程[3]:

上月底,山西省电力市场规则体系V7.0发布。
同时,山西在负荷侧也一直在探索优化资源配置、提高系统运行效率、降低用户用电成本的办法,下面介绍两个下半年发布的政策文件。
(1).独立储能和用户可控负荷参与电力调峰市场2020年8月12日,山西省能监办发布《关于征求<山西独立储能和用户可控负荷参与电力调峰市场交易实时细则(试行)>意见的函》。该细则暂定为通过独立储能分时段充放电和引导用户可控负荷调整用能习惯为电网提供深度调峰服务,以促进新能源消纳的市场化交易,优先于省内火电机组深调辅助服务交易开展。
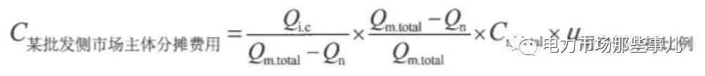
该细则的创新点在于费用分摊机制,第六十七条提出:
独立储能和永固可控负荷参与电力调峰交易月度总费用在发电侧和用户侧按比例进行分摊。由新能源企业按上网电量比例承担发电侧分摊责任;由批发侧市场主体(含售电公司和批发大用户)按用电量比例承担用户侧市场化电量分摊责任,由火电企业、新能源企业按技术电量比例承担用户侧非市场化电量分摊责任。
用户侧分摊比例为:

当山西省非水可再生能源消纳指标没有完成时,用户承担所有的费用。如果完成,完成的越多,承担的费用越少。发电侧承担的费用落在新能源企业头上。
新能源企业除了需要承担发电侧费用之外,还需要按照基数电量承担非市场化用户的费用:

火电企业只需要按照基数电量承担非市场化用户的费用:

批发侧市场主体(含售电公司和批发大用户)按用电量比例承担用户侧市场化用户的费用:

(2).“新能源+电动汽车”协同互动智慧能源试点2020年9月16日,山西省能源局印发《“新能源+电动汽车”协同互动智慧能源试点建设方案》。该方案坚持市场引导。依托山西电力市场相关市场机制,挖掘电动汽车等用户侧负荷需求响应能力,新能源企业和用户侧负荷聚合商双方挂摘牌完成绿电交易,真正实现“绿色用电”。该方案坚持协同运作。发挥政府在电力需求侧(储能)响应的管理和监管作用,促进调度机构、交易机构、发电企业、负荷聚合商、运营商、用户等主体协调互动,提升全省新能源消纳能力。基本交易方式:按照“月度挂牌预出清价格、日前确定弃限电需求与响应、日内计量需求侧响应效果”的方式,开展需求侧响应交易。交易组织和执行:聚合用户侧负荷资源、月度挂牌预出清价格、日前确定弃限电需求、负荷侧反馈可响应能力、需求侧响应执行交易机构在交易平台按月组织购售双方挂牌交易,购方为可控负荷聚合商,售方为新能源发电企业。通过月度挂牌交易,确定次月弃限电时段调用负荷侧资源参与需求响应的价格,并将价格排序推送至调度机构,为调度机构在弃限电时段调用新能源发电企业提供依据。
[1].山西电力市场建设过程中的问题与思考[2].张超,各地目录电价大盘点
[3].国际能源网,王山,一文看懂国家电力基地规划
[4].网上资料,山西电网综合介绍
原标题:分省电力系统之山西:能源基地、改革试点
- 西安热工研究院有限公司
- 中国电机工程学会
- 国家核电技术公司
- 中国电力科学研究院
- 火力发电分会(电机工程学会)
- 火力发电分会(中电联)
- 中国电力规划设计协会
- 中国电力建设企业协会
- 华润电力控股有限公司
- 国电电力发展股份有限公司
- 华能国际电力股份有限公司
- 大唐国际发电股份有限公司
- 中国华电工程(集团)有限公司
- 山东黄台火力发电厂
- 中国华电集团发电运营有限公司
- 内蒙古蒙电华能热电股份有限公司
- 园通火力发电有限公司
- 广西柳州发电有限责任公司
- 株洲华银火力发电有限公司
- 内蒙古岱海发电有限责任公司
- 山西漳山发电有限责任公司
- 湖北华电黄石发电股份有限公司
- 黑龙江华电佳木斯发电有限公司
- 陕西蒲城发电有限责任公司
- 福建华电永安发电有限公司
- 开封火力发电厂
- 华电国际邹县火力发电厂
- 中山火力发电有限公司
- 山西阳光发电有限责任公司
- 国电长源电力股份有限公司
- 山东新能泰山发电股份有限公司
- 宜昌东阳光火力发电有限公司
- 扬州火力发电有限公司
- 太仓港协鑫发电有限公司
- 甘肃电投张掖发电有限责任公司
- 陕西渭河发电有限公司
- 国投钦州发电有限公司
- 大唐淮南洛河发电厂
- 国电丰城发电有限公司
- 靖远第二发电有限公司
- 国华绥中发电有限公司
- 元宝山发电有限责任公司
- 开封火力发电厂
- 云南华电巡检司发电有限公司
- 云南华电昆明发电有限公司
- 国投宣城发电有限责任公司
- 山东黄岛发电厂
- 国投北部湾发电有限公司
- 西北发电集团
版权所有©火力发电网 运营:北京大成风华信息咨询有限公司 京ICP备13033476号-1 京公网安备 110105012478 本网站未经授权禁止复制转载使用












